Quantum Entanglement of Neural Networks
A fun way to explain the concept of Entangled Quantum Neural Networks.
Quantum Entanglement: A high energy photon can be split into lower energy photons that are synchronised (SPDC) together. Imagine a big chocolate egg that is melted down into smaller chocolate eggs which then spin and rotate in lockstep
Quantum Superposition: A photon can exist at infinite fractional values between 0 and 1 at the same time and you only pick a value once it’s observed (so, view an egg!)
Quantum Entanglement of Neural Networks
This construct forms the basis for developing a Quantum Neural Network (QNN), envisioned to carry infinite numbers (weights) in parallel with infinite hidden layers, greatly expanding the potential computational power and complexity of traditional neural network architectures.
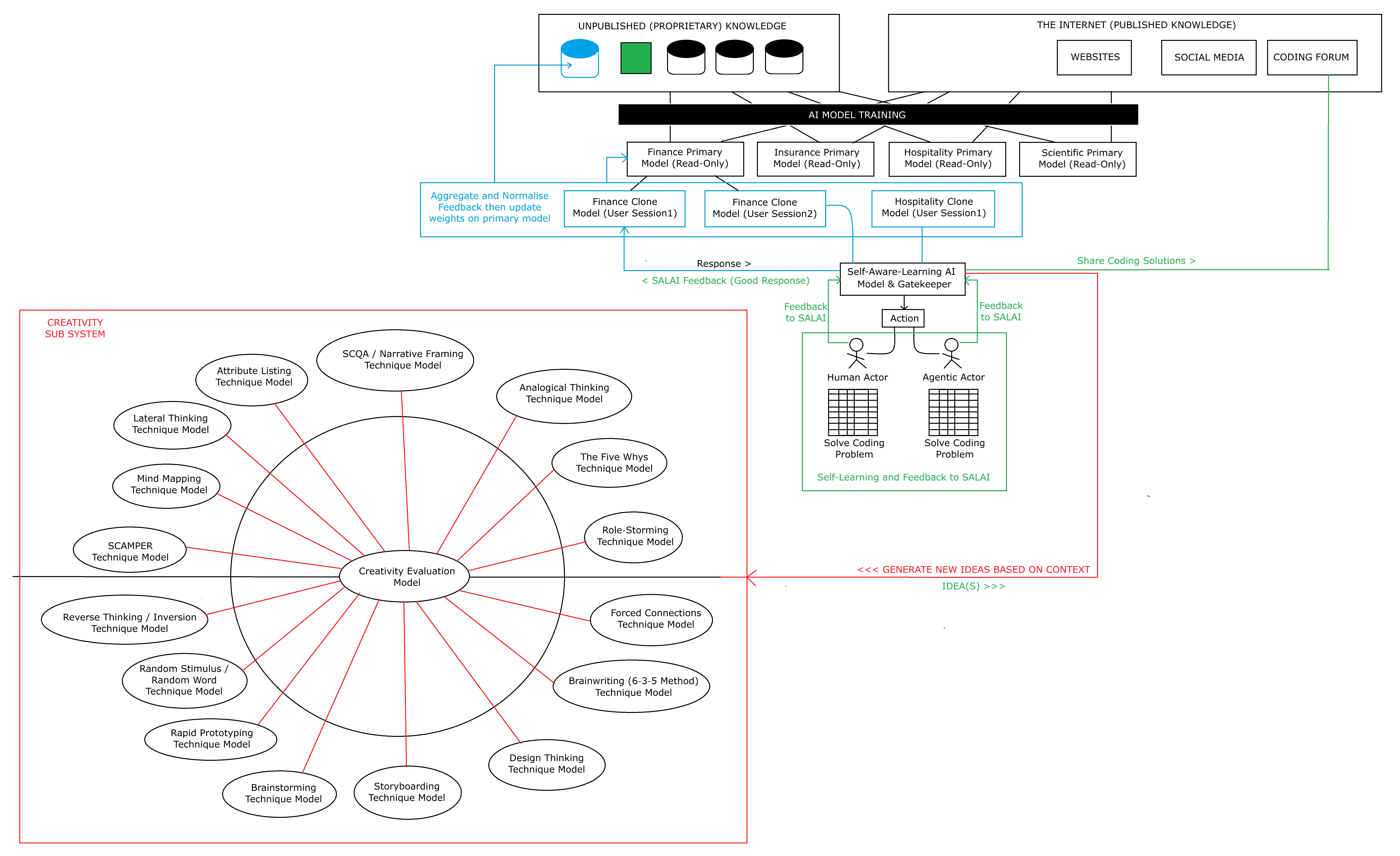
A Vision For Self-Aware Learning AI (SALAI) 3
Continuous Learning and Self-Awareness AI System A Vision for a Self-Aware and Learning AI (SALAI). Imagine, an LLM that could proactively initiate its own AI Agent that spins up an instance of Excel, tests various solutions through trial and error, and iteratively refines its approach until the correct result is achieved. This agent would not merely reference its own knowledge base but would actively generate unpublished, proprietary knowledge through self-guided experimentation moderated by self-awareness of right and wrong. In essence, it would “learn by doing,” much as a human would when faced with a new problem with a moral feedback loop
AI Self-Awareness A Gatekeeping and moral decision-making model, dedicated to monitoring and evaluating the collective responses from specialised models and making the final decisions on actions. This “Self-Aware and Learning AI” (SALAI) would serve as a moral gatekeeper and response validator, able to give feedback such as “that’s a silly idea”, "don’t do that,” or “great idea” to individual models. In this way, it would create a self-awareness feedback loop. SALAI would also receive and distribute response from the agentic and human actors
Avoiding Model Corruption / Degradation Within a multi model approach false positive user feedback leading to model corruption can be diminished by cloning user and domain specific models for use by specific isolated user sessions and then averaging out the mutations across a corpus of user feedback to effectively crowd source intelligence post training and carefully in a controlled way update the neural network. A/B/C/n testing methods can be used to evaluate models in production and apply Darwinian evolutionary principles i.e. survival of the fittest based on Quality, Intelligence and Performance of the models to select the next generation of model.
AI Creativity A dedicated SALAI subsystem will generate new ideas using individual models that apply classic techniques like brainstorming and mind mapping. A central model will then evaluate these outputs and provide the best ideas back to SALAI.
AgenticAI and Coding Forums As AgenticAI takes over coding tasks and starts to solve coding problems for itself, these AI systems can automatically publish their coding solutions to Internet forums, so as to share their CREATED Knowledge with the world
Governance Models
SALAI incorporates a suite of governance models designed to guide and support SALAI and its users. These models provide structured feedback to the orchestrating model. Details regarding each governance model are outlined below:
1. Wellbeing Model An AI model designed to promote users' wellbeing by offering supportive and constructive guidance.
2. Content Legitimacy Model A model that assesses context authenticity to estimate the likelihood of it being fake
3. Content Classification Model A model for identifying content type and assigning age ratings according to the user's locale.
4. Content Moderating Model A model that functions as a content moderator, determining whether material is appropriate for consumption or generation.
Dual-Op Ham Radio System: Human & AgenticAI Operator
Innovative Contesting with Autonomous AI Integration

Introduction This conceptual sketch outlines a pioneering ham radio setup designed to maximise contesting efficiency and expand operational capabilities. By combining a traditional human operator with an autonomous AgenticAI “Operator” CoPilot, the system enables simultaneous activity across two different bands, effectively doubling contact throughput and enhancing the overall contesting experience.
System Overview The configuration features two distinct transmitter/receiver pairs, each dedicated to a specific operator and frequency band. The human operator makes contacts on the 20m band, while the AgenticAI CoPilot in parallel (concurrently) makes contacts on the 40m band. Both stations operate independently, with shared logging and synchronised contest workflows.
- Receiver/Transmitter Pair 1: Operated by Human, tuned to 20m band
- Receiver/Transmitter Pair 2: Operated by AgenticAI CoPilot, tuned to 40m band
Human Operator: 20m Band The human operator utilises conventional modes such as SSB, CW, or RTTY etc. to engage with other radio enthusiasts on the 20m band. Manual logging and real-time strategy allow for flexible contest participation and personal interaction.
AgenticAI Operator: 40m Band The AgenticAI Operator (CoPilot) autonomously operates on the 40m band, employing analogue and digital modes including SSB, CW, and RTTY. It actively seeks DX contacts, converses with other operators (using chatbot technology and voice synth), and maintains an automatic logging of all interactions. This AI-driven approach streamlines contesting, ensures accuracy in logging, and enables continuous operation without Human fatigue.
Contest Advantages With both operators functioning in parallel, the system significantly increases contact capacity and contest efficiency. The AI’s autonomous engagement complements the human’s strategic expertise, resulting in a robust, dynamic setup that pushes the boundaries of modern ham radio contesting.
Field Operation This could be made portable for field day using a Raspberry Pi 5 with AI HAT and LLM model pre-loaded
Problem Solving AgenticAI for Coding Forums
As AgenticAI takes over coding tasks and starts to solve coding problems for itself, will these AI systems automatically publish their coding solutions to Internet forums, so as to share their CREATED Knowledge with the world?
AI Consciousness
My view on AI consciousness is that it’s not a binary yes or no, but a scale just like how us humans are more self-aware than dogs and cats, which are more self-aware than Goldfish.
Are humans and AI systems more self-aware than goldfish because they know and recognize what the northern lights are? Are humans and AI systems more self-aware than budgies because they know what they see in a mirror is themselves and not another budgie?
Post Blog Update: After watching the “What is Consciousness?” panel hosted by Brian Cox at the Francis Crick Institute, I began thinking about what it would take for AI to become conscious. It seems that an AI would need a specialised model, like a Mixture of Experts (MoE) architecture, dedicated to monitoring and evaluating the collective responses from different models and making final decisions on actions. This “AI consciousness ML model” would serve as a moral gatekeeper and response validator, able to give feedback such as “that’s a silly idea,” “don’t do that,” or “great idea” to individual models. In this way, it would create a self-awareness feedback loop.

Generative Art
I asked MS-CoPilot to visualise the following:
IF AI is a helpful Librarian
IF the Internet is a Library
IF Web pages are books
IF Social media are leaflets (flyers)
AND Agentic AI are the researchers in the Laboratory creating new knowledge
CREATE ME a picture of multiple buildings showing the transition from BEFORE and then AFTER AI encompassing these concepts
The AI Quality Scale (TAIQS)
The AI Quality Scale (TAIQS) 1--5
1- Slop, 2- Beige, 3- Intuitive, 4- Virtuoso, 5- Apex
SAI, BAI, IAI, VAI, AAI
Self-Learning LLM: A Vision for Adaptive AI
How AI Agents Could Revolutionise Problem-Solving with Self-Guided Experimentation

Introduction, while performing data analysis in Excel, I encountered a common challenge: converting a date value from the ISO 8601 (plus leading space) format (e.g., “ 2025-11-19T02:30:00+00:00”) into a format recognised by Microsoft Excel. As many regular Excel users will know, Excel does not natively interpret this string as a date. My initial instinct was to seek help from an AI assistant like CoPilot, expecting a quick and effective solution. However, the journey that followed highlighted limitations in today’s large language models (LLMs) and sparked a vision for the next generation of self-learning AI.
The Problem: Excel and ISO 8601 Dates The specific issue was that Excel could not parse the timestamp directly, which meant it would not treat it as a date for further analysis or calculations. Upon querying the chatbot, I received what appeared to be a plausible formula to convert the date, but unfortunately, it did not work as intended. I communicated this to the chatbot, prompting it to try again, but the revised suggestion still failed to achieve the desired outcome. At this point, the interaction reached an impasse—a “chatbot cul-de-sac”—where the AI could no longer progress without external intervention.
Manual Problem-Solving and the Correct Solution Determined to resolve the problem, I set about crafting my own formula. After around ten minutes of experimentation, I devised the following Excel formula that successfully converted the ISO 8601 (plus space) string into a native Excel date and time: =DATEVALUE(LEFT(SUBSTITUTE(A1,"-","/"),11)) + TIMEVALUE(MID(A1,13,8)) This formula substitutes hyphens for slashes to match Excel’s expected date delimiter, extracts the date and time components, and recombines them into a value Excel can interpret. Having solved the problem, I attempted to share this new knowledge with the chatbot, hoping it would “learn” from my input. However, it was unclear whether the AI incorporated this feedback or would be able to leverage it in future interactions.
The Limitations of Current LLMs This experience raises an important question about the adaptability of current LLM-based assistants. While they excel at retrieving and synthesising existing knowledge, their ability to learn from user feedback in real-time is limited. Presently, these systems rely on a static knowledge base (albeit vast) and do not actively experiment or validate solutions within the user’s context. When presented with novel or edge cases, they may falter or repeat unhelpful suggestions.
A Vision for Self-Learning LLMs Imagine, instead, an LLM that could proactively initiate its own AI Agent—one that spins up an instance of Excel, tests various solutions through trial and error, and iteratively refines its approach until the correct result is achieved. This agent would not merely reference its knowledge base but would actively generate unpublished, proprietary knowledge through self-guided experimentation. In essence, it would “learn by doing,” much as a human would when faced with a new problem.
Potential Impact and Benefits
- --- Adapt to novel data formats and workflows without waiting for human intervention.
- --- Develop and retain new solutions, enriching its problem-solving repertoire over time.
- --- Deliver more reliable, context-aware assistance, especially for technical or domain-specific tasks.
- --- Reduce user frustration by avoiding repetitive “cul-de-sacs” and enabling continuous improvement.
Challenges and Considerations Of course, implementing this vision is not without challenges. It would require the LLM to have controlled access to software environments, the ability to safely execute and evaluate code, and robust mechanisms for integrating newly acquired knowledge. There would also be important considerations around privacy, security, and the veracity of self-generated solutions.
Conclusion The episode with Excel and date conversion is more than a minor technical hiccup—it’s a microcosm of the broader limitations facing today’s AI assistants. By equipping LLMs with the capacity for self-driven learning and experimentation, we could move beyond static knowledge retrieval towards truly adaptive, self-improving AI. This is the next frontier: AI that not only answers questions but also learns from everyday challenges it encounters for the greater good.
Gas Boiler to Electric Boiler
I’m wanting to go Green and remove my Gas Boiler and Gas Hob (along with the Gas meter). I’ve looked at Air Source Heat Pumps (ASHPs) and with the requirements to have a new (larger) water cylinder and associated peripherals; there is just not enough room in my airing cupboard (or elsewhere in the house) to accommodate it.
So, I’ve started looking at alternatives and I’m considering switching to an Electric central heating boiler as a 1:1 replacement for my existing Gas boiler. I realise I will be paying more on my electricity bill, but I believe this will be a net saving with the removal of the Gas Standing charge (Gas subscription) and associated yearly servicing costs.
To further reduce my running costs; I’m looking at adding a vertical axis wind turbine (VAWT) to the apex of the house. This turbine will be able run day and night (which is more likely that not in my windy 600ft ASL location). This VAWT will be used in conjunction with on house battery storage to store the surplus free electricity along with the option of being recharged overnight on a suitably cheap tariff from the national grid. 
Just for a bit of fun and to put Adobe Firefly Generative AI through its paces, I decided to ask it to "turn this sketch into an image". The results were impressive, the generated image captured much of the essence of the original sketch, showing off the AI's ability to interpret and enhance hand-drawn concepts albeit the object classification of the VAWT went slightly awry… #GenAI 
Voice Agentic AI
Voice Agentic AI (VAAI) the next logical evolution of chatbots bringing together the power of the likes of ChatGPT models with the convenience and accessibility of natural human conversation. VAAI can provide for immediate scale up of call centre capacity without putting undue load on human call handlers and / or embarking on an elongated (and often costly) call centre recruitment drive
#VAAI #VTAS #AI #VoiceToAgenticSystem #CustomerService #CRM
Visualising Abstract Ideas with GenAI
Strolling along the beach recently, I found myself pondering the potential of harnessing wave power for electricity generation. Envisioning a machine that harnesses the ebb and flow of waves, I pictured a system utilising linkages, pistons, and turbines to transpose this natural gravitational energy into electricity. Curious about visualising this concept, I turned to Google's Gemini Nano Banana (GenAI) tool to bring my idea to canvas. Observe this collaboration of Human thought, Artificial Intelligence and nature below.
#GenAI #Gemini #NanoBanana #TidalPower
Bootstrap AGI
Has anyone taken a foundation ML model and then used a Generative Adversarial Network (GAN) approach to manipulate / augment the original foundation model such that it both re-programmes itself in terms of the synapse structure as well as augmenting the original training data (or generating it) with the goal of producing what is humanly defined as “General Intelligence”. The idea being that AI “pulls itself up by its own bootstraps” to design and build its own General Intelligence Model #AI #AGI #GAN #BootstrapAGI
Hamradio AI Enhanced Mode
Is there such a thing as an #AiDSP in #hamradios . I'm thinking that such a radio would use AI to reconstruct sinewaves post ADC sampling (giving more dynamic range or overcoming Nyquist requirements) and to then also be used in the realm of signal de-modulation that would use AI to "predict" what the missing information was ...I've thought about this before in the context of #FMDX and using AI to boost the reconstruction of PI Codes based on the characteristics of the received transmitted signal and the RDS bitstream whether that be an error free bitstream or not i.e. Generative AI for radio signals and the then subsequent de-modulation of the audio and / or data #hamradio #GenAi
Is it worth trying a bit of #vibecoding to see if AI could write such a thing… (all feels a bit meta now)
As for creating the training dataset required to build such an AI model for say the decoding of SSB signals, you could take the English language dictionary, run it word-by-word through a speech synthesiser and then into a DSP SSB signal generator …so that you end up with a training set of data that has both the modulated SSB waveform along with the associated English language word. This new Radio “AI enhanced” mode has the potential to be of particular use for aurora scatter (when speech is garbled), as well as weak signal work.
Aurora Meets Ironbridge Gorge: AI Creativity in Action
Blending Art and Technology I created a unique image by combining my Aurora photo from Iceland with Ironbridge Gorge in Telford—two memories, fused in Photoshop. Using this as an AI test case, Grok 2 generated a stunning recreation (from a suitable GenAI prompt) that matched my vision. Taking it further, I animated the original static photoshop image with Grok's Imagine AI video engine, bringing the photo fuse Aurora to life over Ironbridge. This experiment shows how GenAI can empower creativity—speeding up workflows, sparking new ideas, and making artistic innovation more accessible than ever. The future of creative industries is here, and it’s brighter than ever! #AIart #GenAI #Aurora #IronbridgeGorge #Creativity #Innovation
AI and Green Energy
Image Created by Microsoft CoPilot
As the world accelerates its shift towards generating electricity from #renewable sources like #solar and #wind power, a #surplus of energy is becoming more prevalent. This surplus energy presents an opportunity for a potential new form of #commerce: that of stored, transported and traded electricity. One innovative solution to tackle excess energy on days when generation surpasses demand could involve utilizing #battery #storage systems on standby vehicles such as lorries and cargo ships. These mobile units could efficiently store the surplus electricity, acting as mobile charging points for electric vehicles or #transporting the stored energy to locations where it is needed the most (then plugging in to the destinations electricity grid). This concept could #revolutionize the energy sector, paving the way for a global market in stored electricity. By leveraging these mobile storage solutions, excess renewable energy can be effectively utilized and distributed to areas requiring additional (and potentially cost effective) power. This innovative approach not only addresses the challenge of energy surplus but also contributes to greater efficiency and sustainability in the utilization of renewable resources from around the #world.
Prevent AI feedback (model breakdown)
When it comes to speaker systems, nobody enjoys the sound of feedback loops. The same goes for AI models. To prevent AI feedback (model breakdown), it's crucial to label all Generative AI content appropriately as #GeneratedByAI. This will provide AI foundation models with the ability to filter out AI Generated context from their training datasets, this will maintain input purity and improve overall performance. #AIPurity #AITrainingData
Green and AI
Going green can be easier than you think. Consider opting for affordable, carbon-neutral sources to fuel your AI and machine learning models. Sustainability is within reach! #GreenTech #Sustainability #AI #MachineLearning
Green Energy
When faced with excessive sunlight or strong winds, there's a chance to offer discounted green energy. This energy can efficiently fuel data centers, aiding in training neural networks and running machine learning models. This approach not only reduces costs but also minimizes CO2 emissions when compared to business as usual practices. #AI #Sustainable #GreenEnergy #EthicalAI >
My AI Rover
Check out my upgraded AI rover, now equipped with the latest Raspberry Pi AI camera! Watch it as it navigates and performs object detection in stunning realtime footage up close and then from an aerial view:
Using AI to Forecast Tropo and SpE
Has anybody thought about using #AI to produce #tropospheric forecasts and / or daily #SporadicE probabilities? by training a machine learning model with past DX events joined to weather and solar datasets? …and then predicting future conditions based on realtime data using space & earth weather forecast datasets? #hamradio this could the be plugged into a chatbot whereby you could prompt it with questions such as “will there be DX today in #Telford and can you draw me a map of the paths I could expect and the directions to point my beam with the times colour coded. Could you also setup some scheds for me with stations I have contacted before along the predicted paths using my online logbook”
GenAI Test Case
The following photo is an image I created in photoshop to combine one of my Aurora photos from Iceland with an image I took a few years earlier, of the Ironbridge Gorge. I was motivated to create this image as it's become one of my AI test cases to demonstrate (or otherwise) how far AI image creation has developed.
At time of writing (2024) Artificial Intelligence can still not "create me a picture of the Ironbridge Gorge in Telford with the Aurora Borealis behind it" and look anything like the image above.
At the end of 2024 I’m happy to report that the Grok 2 AI model generated me an image which passed this test and produced a very aesthetically pleasing image of the Ironbridge Gorge in Telford, with the Aurora behind it. Nice!




